总机:0851-85775084 手机:13007869886 联系人:吴经理 邮箱:1241361997@qq.com 网址:www.gzhtxqy.com
http://59992.wangid.com
地址:贵州省贵阳市南明区花果园财富广场7号楼33层3324号


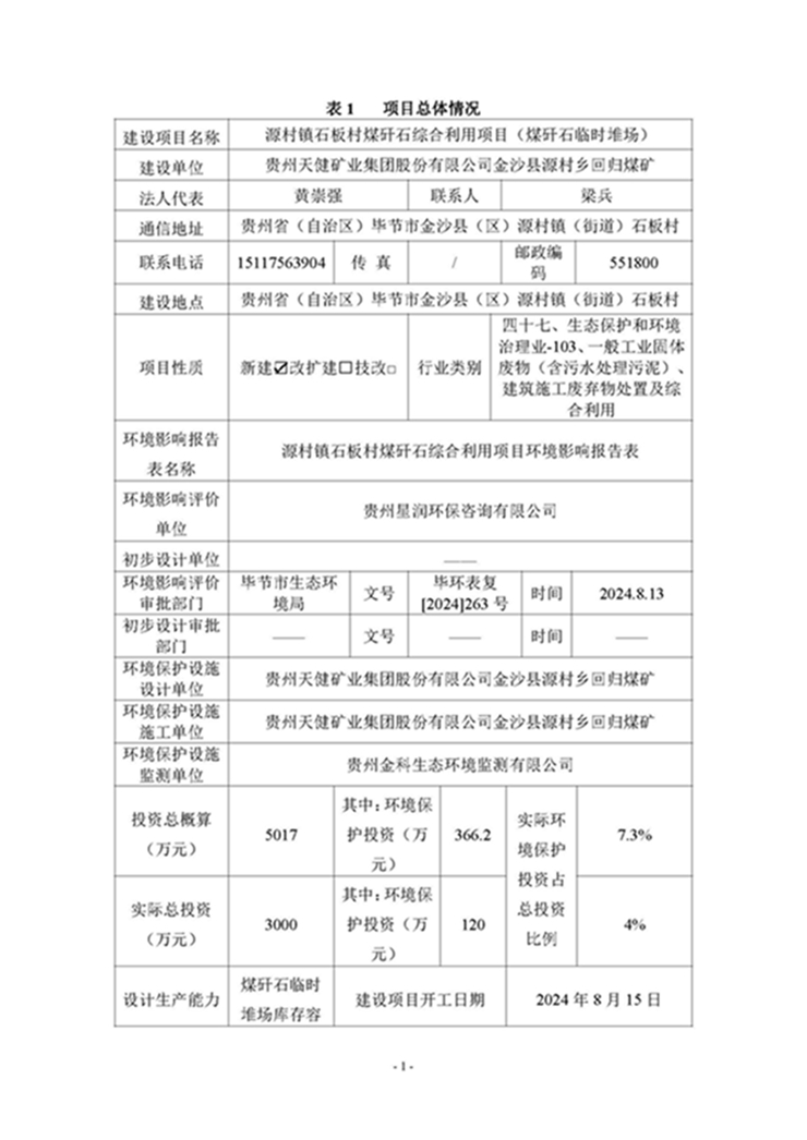
一、项目名称:
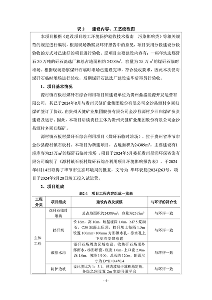
源村镇石板村煤矸石综合利用项目(煤矸石临时堆场)
二、建设单位:
贵州天健矿业集团股份有限公司金沙县源村乡回归煤矿
三、编制单位:
《源村镇石板村煤矸石综合利用项目(煤矸石临时堆场)竣工环境保护验收监测报告表》由贵州天健矿业集团股份有限公司金沙县源村乡回归煤矿编制;
四、监测报告表:
源村镇石板村煤矸石综合利用项目(煤矸石临时堆场)竣工环境保护验收监测报告表
五、项目概况
1.1项目概况
项目名称:源村镇石板村煤矸石综合利用项目(煤矸石临时堆场)
建设性质:新建
建设单位:贵州天健矿业集团股份有限公司金沙县源村乡回归煤矿
建设地点:贵州省毕节市金沙县源村镇石板村
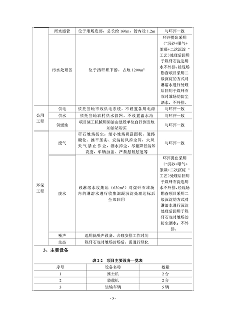
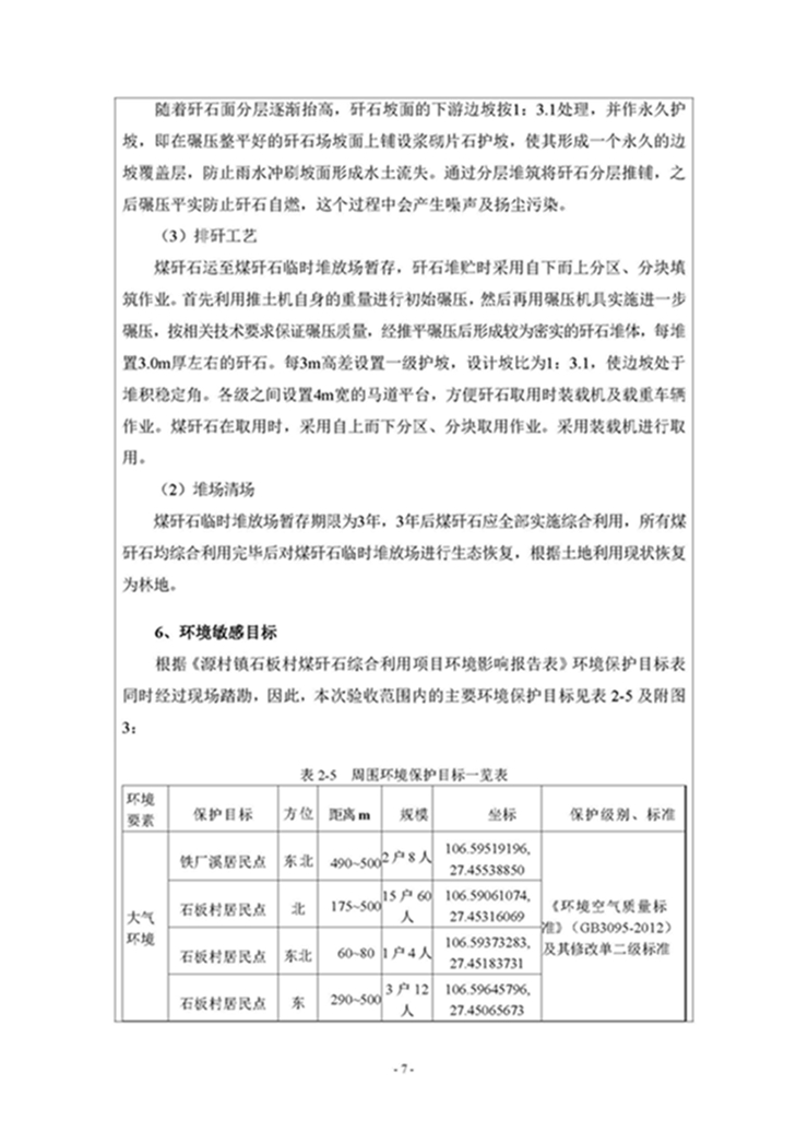
建设规模:煤矸石临时堆场库存容量25万m3
六、公众反馈意见联系方式
联系单位:贵州天健矿业集团股份有限公司金沙县源村乡回归煤矿
联系方式: 申13595134315
反馈时间:自本项目公示后10个工作日内
注:根据相关法律法规的规定,上述监测报告表不含涉及国家秘密、商业秘密、个人隐私以及涉及国家安全、公共安全、经济安全和社会稳定的内容。
项目竣工环保验收调查工作现已完成,即将进行自主验收。特对项目相关情况和验收监测报告表进行公示,广泛汲取公众意见、促进项目环境保护工作的完善。
公示期为2024年9月22日至2024年10月9日(10个工作日)。

































