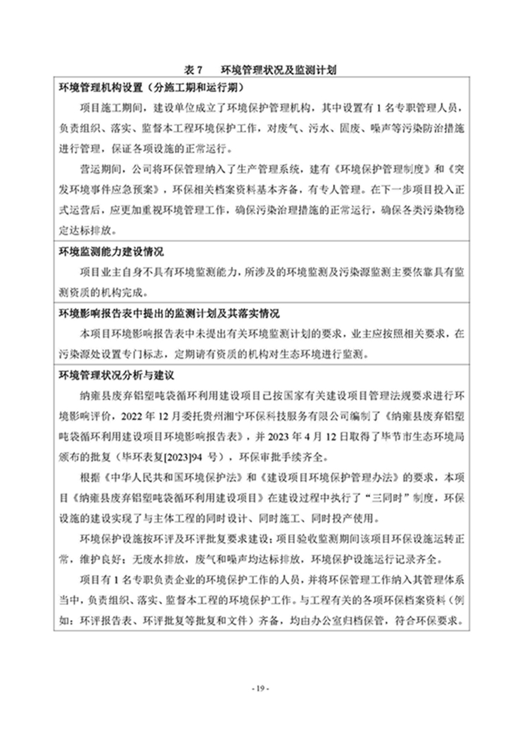
总机:0851-85775084 手机:13007869886 联系人:吴经理 邮箱:1241361997@qq.com 网址:www.gzhtxqy.com
http://59992.wangid.com
地址:贵州省贵阳市南明区花果园财富广场7号楼33层3324号


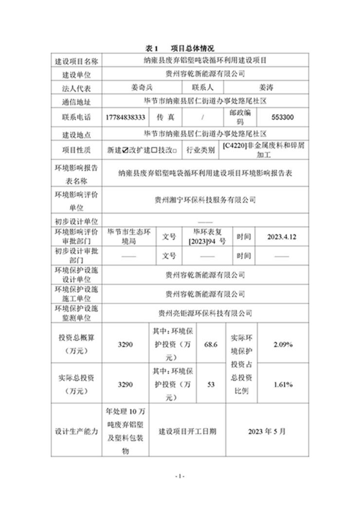
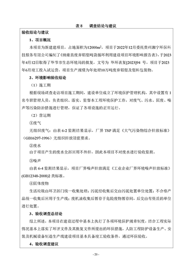
一、项目名称:
纳雍县废弃铝塑吨袋循环利用建设项目
二、建设单位:
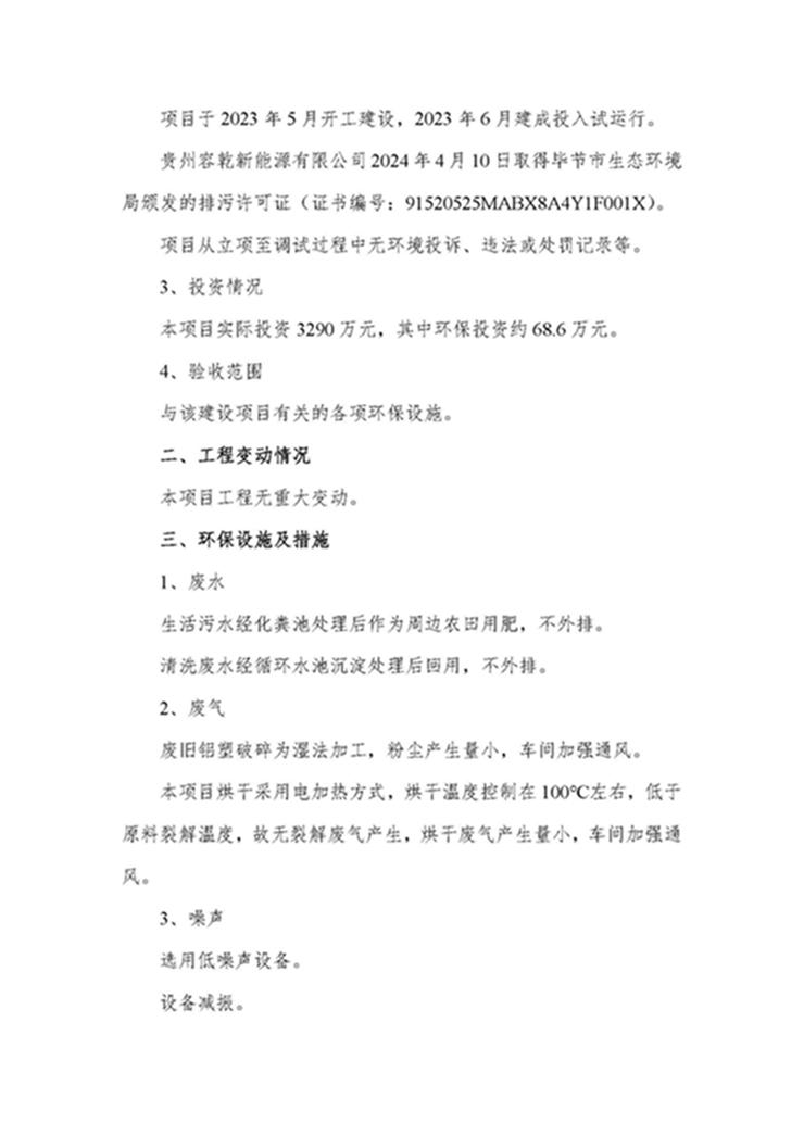
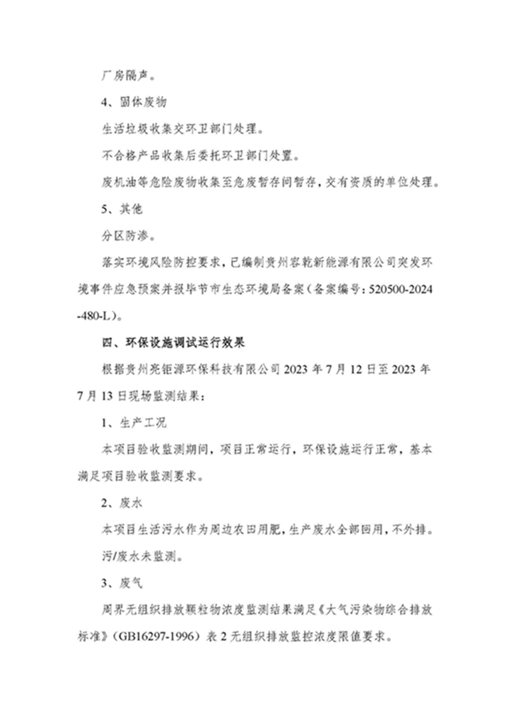
贵州容乾新能源有限公司
三、编制单位:
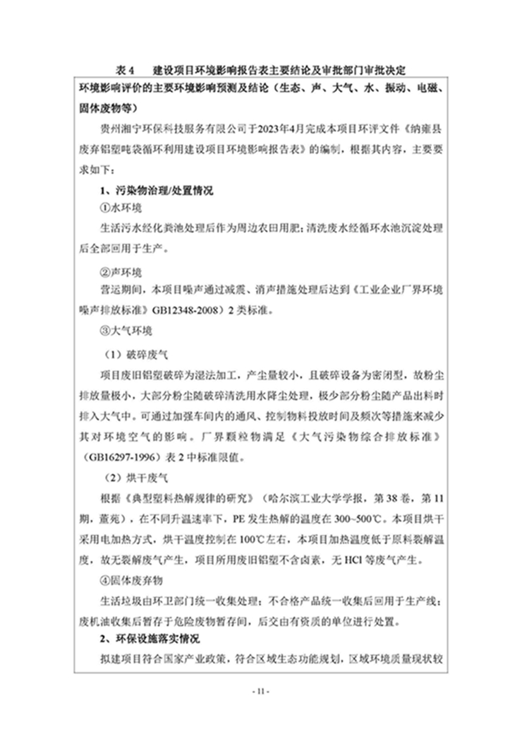
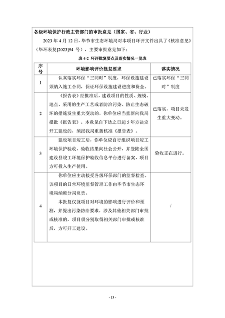
《纳雍县废弃铝塑吨袋循环利用建设项目竣工环境保护验收监测报告表》由贵州博飞环保科技有限公司编制;
四、监测报告表:
纳雍县废弃铝塑吨袋循环利用建设项目竣工环境保护验收监测报告表
五、项目概况
1.1项目概况
项目名称:纳雍县废弃铝塑吨袋循环利用建设项目
建设性质:新建
建设单位:贵州容乾新能源有限公司
建设地点:毕节市纳雍县居仁街道办事处路尾社区
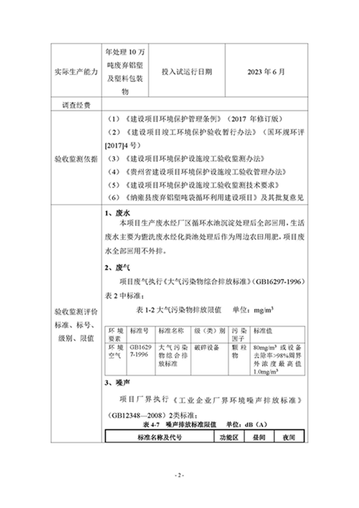
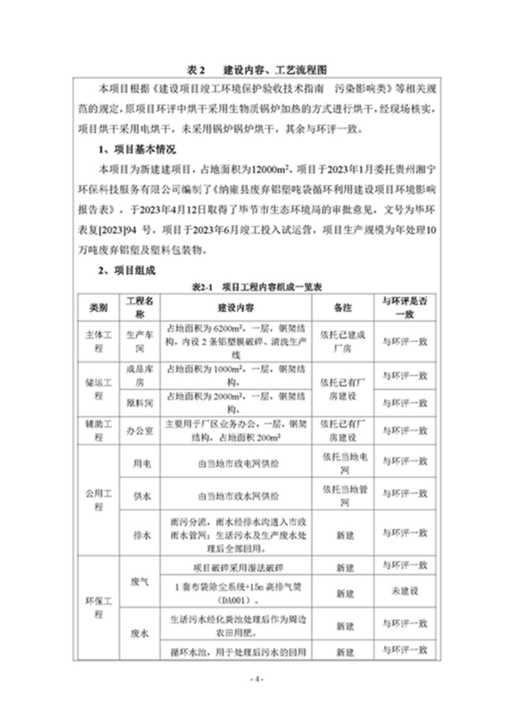
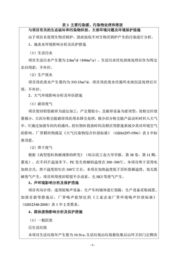
建设规模:年处理10万吨废弃铝塑及塑料包装物
六、公众反馈意见联系方式
联系单位:贵州容乾新能源有限公司
联系方式: 姜涛17784838333
反馈时间:自本项目公示后20个工作日内
注:根据相关法律法规的规定,上述监测报告表不含涉及国家秘密、商业秘密、个人隐私以及涉及国家安全、公共安全、经济安全和社会稳定的内容。
项目竣工环保验收调查工作现已完成,即将进行自主验收。特对项目相关情况和验收监测报告表进行公示,广泛汲取公众意见、促进项目环境保护工作的完善。
公示期为2024年5月25日至2024年6月21日(20个工作日)。





























