服务热线

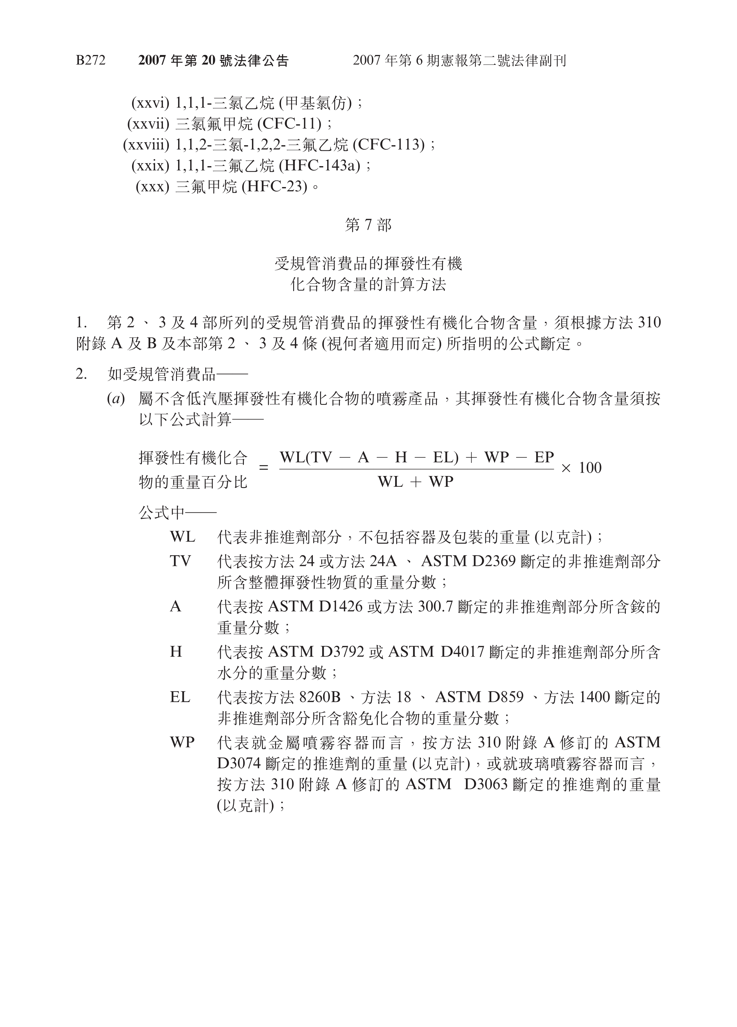
0851-85775084

13007869886

法律法规

总机:0851-85775084
手机:13007869886
联系人:吴经理
邮箱:1241361997@qq.com
网址:www.gzhtxqy.com
http://59992.wangid.com
地址:贵州省贵阳市南明区花果园财富广场7号楼33层3324号

当前位置: 首页法律法规  > 函文解释其他

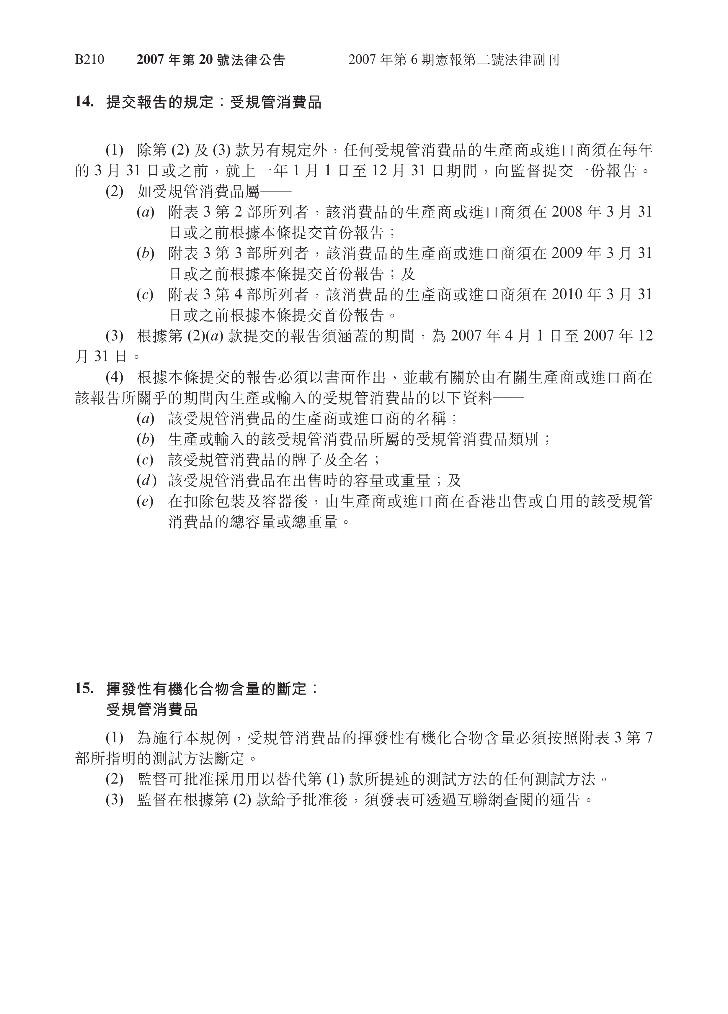
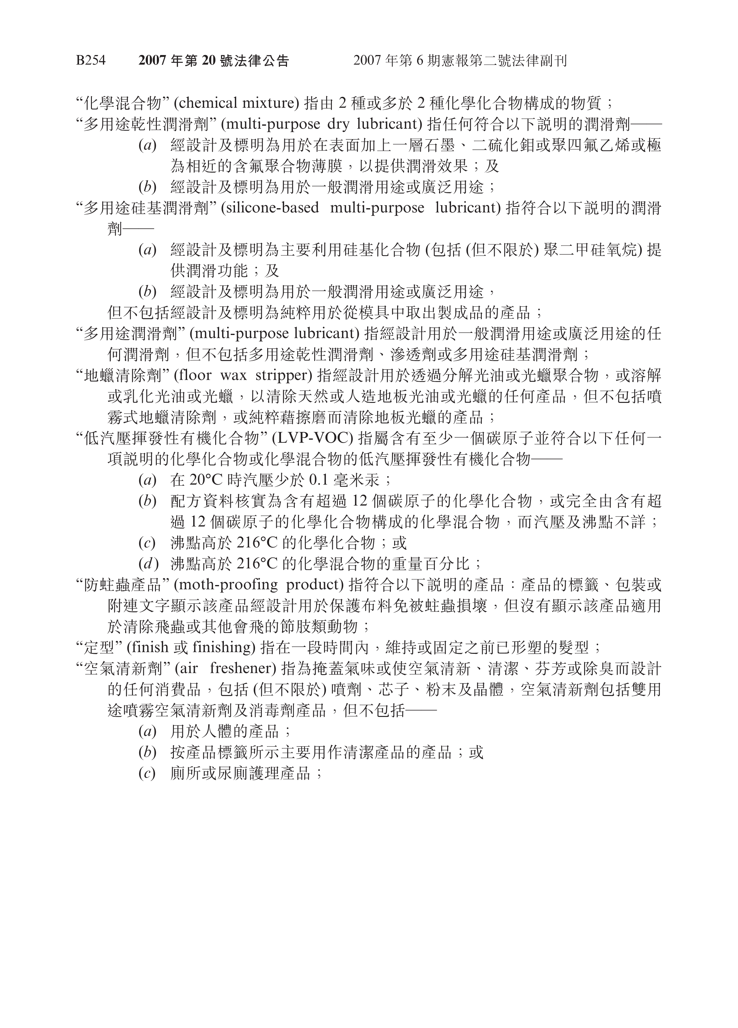
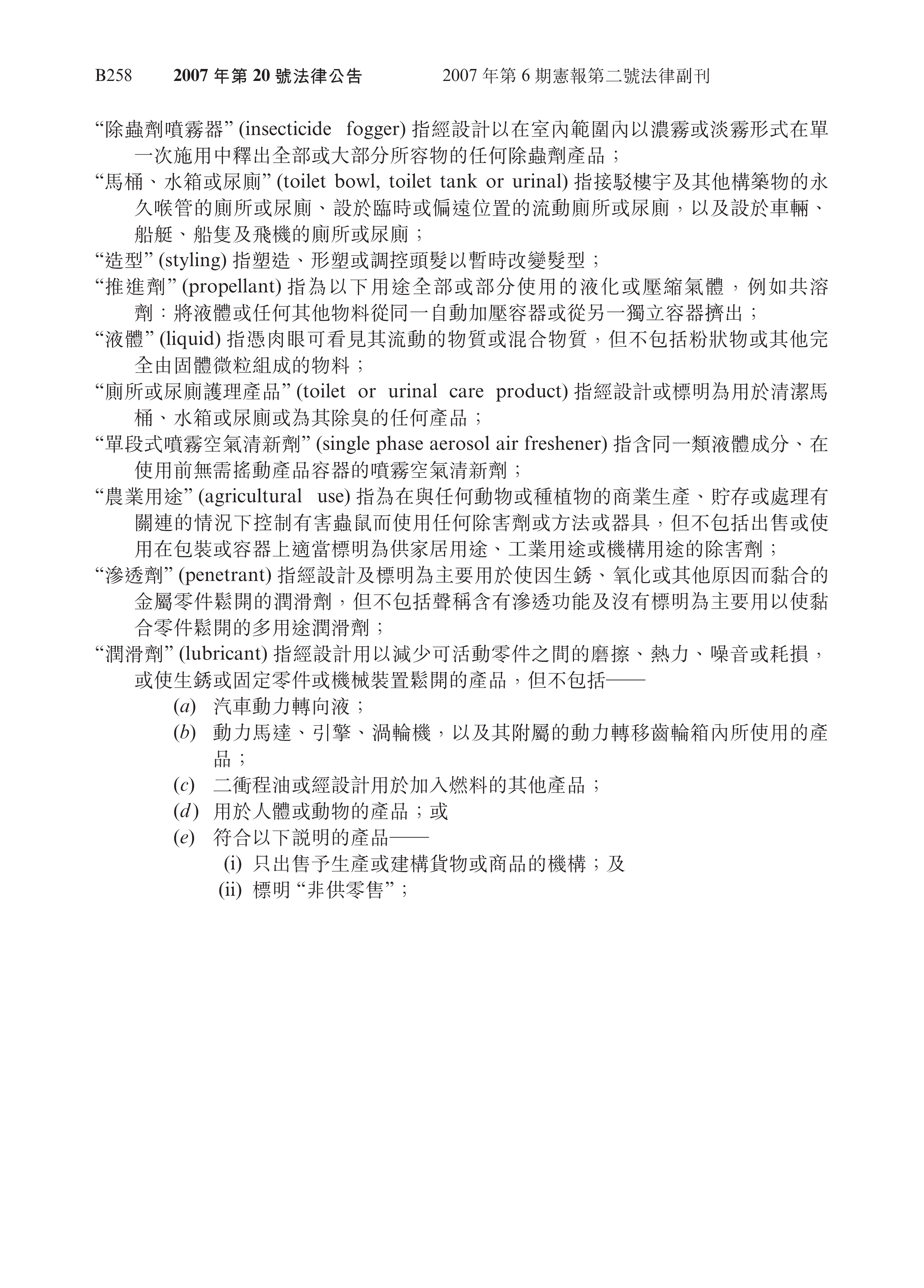
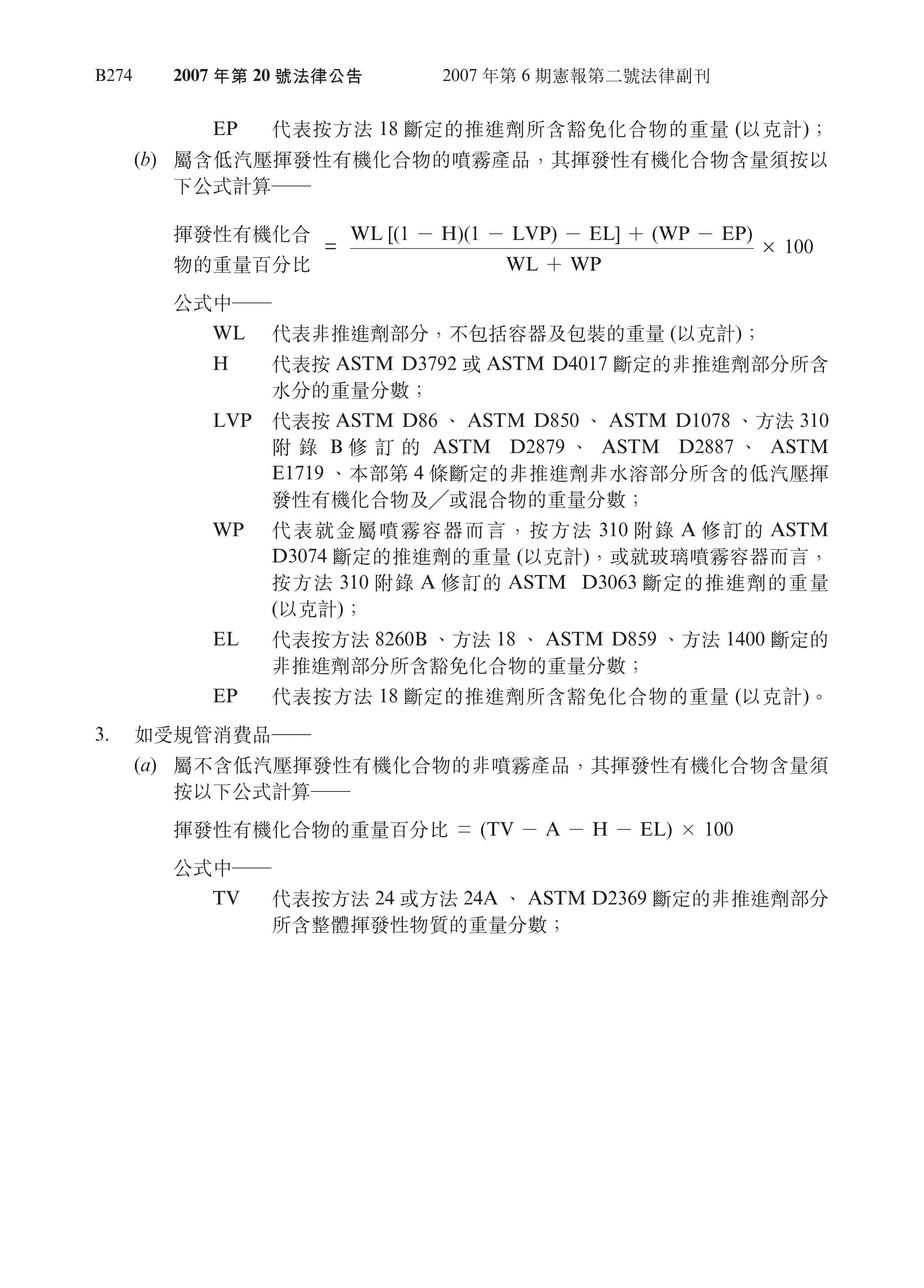
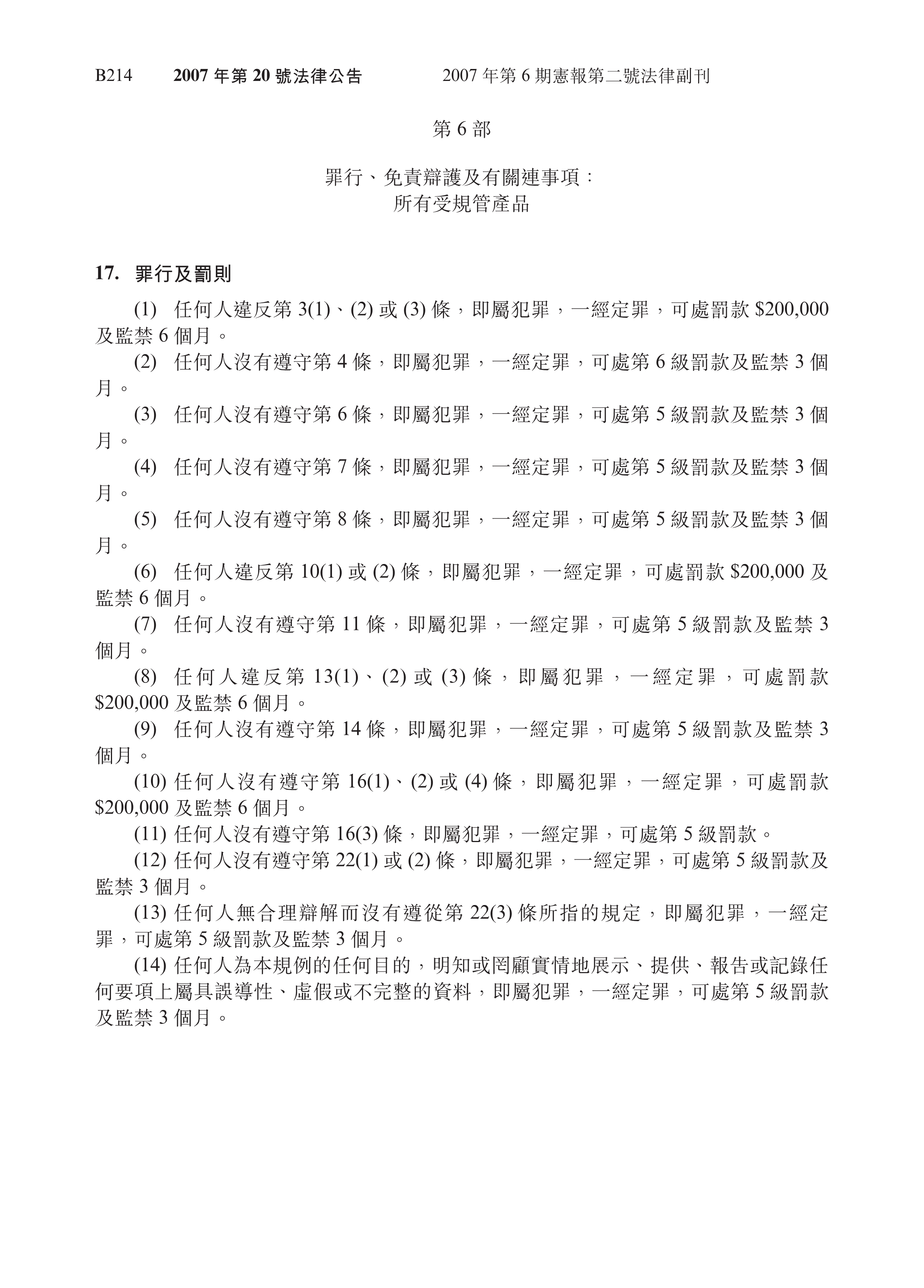
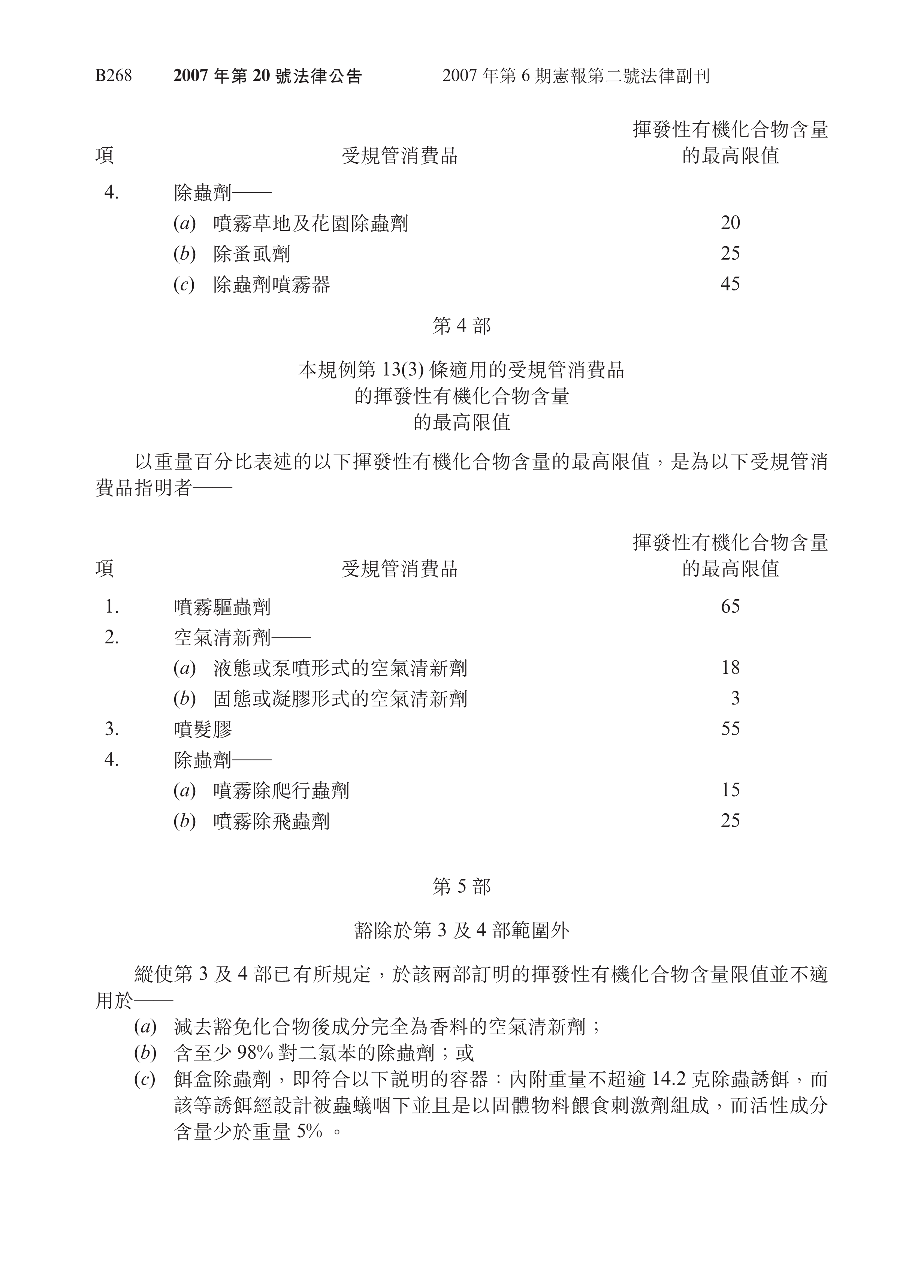
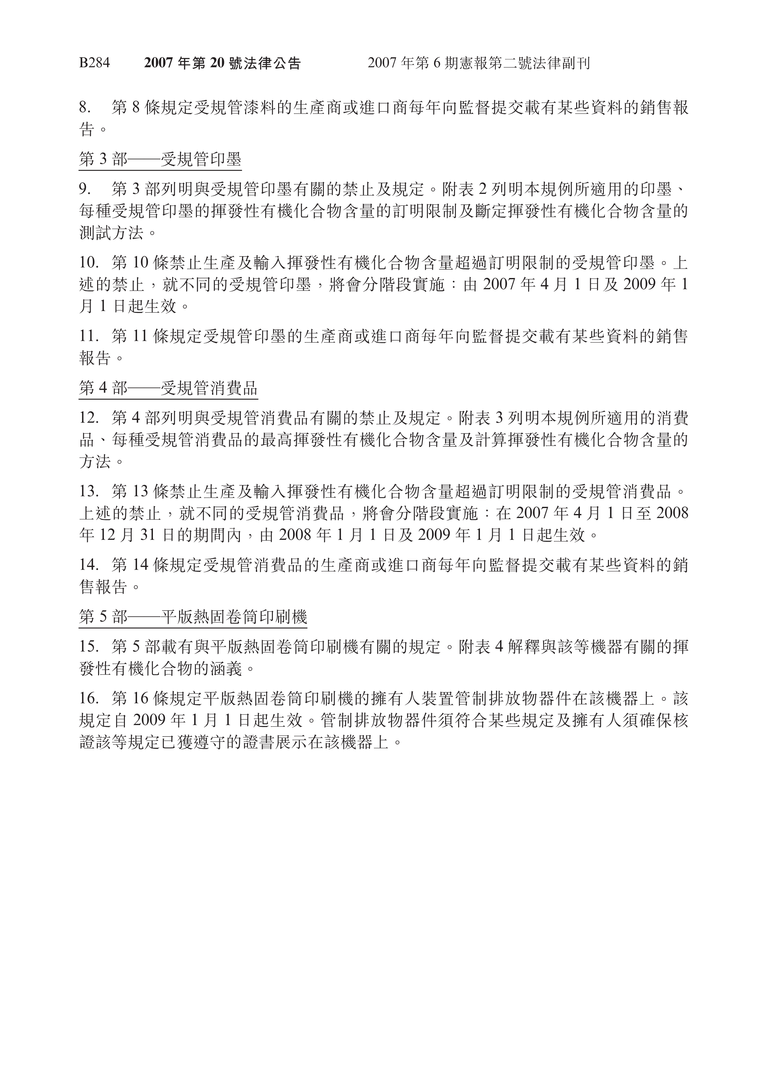
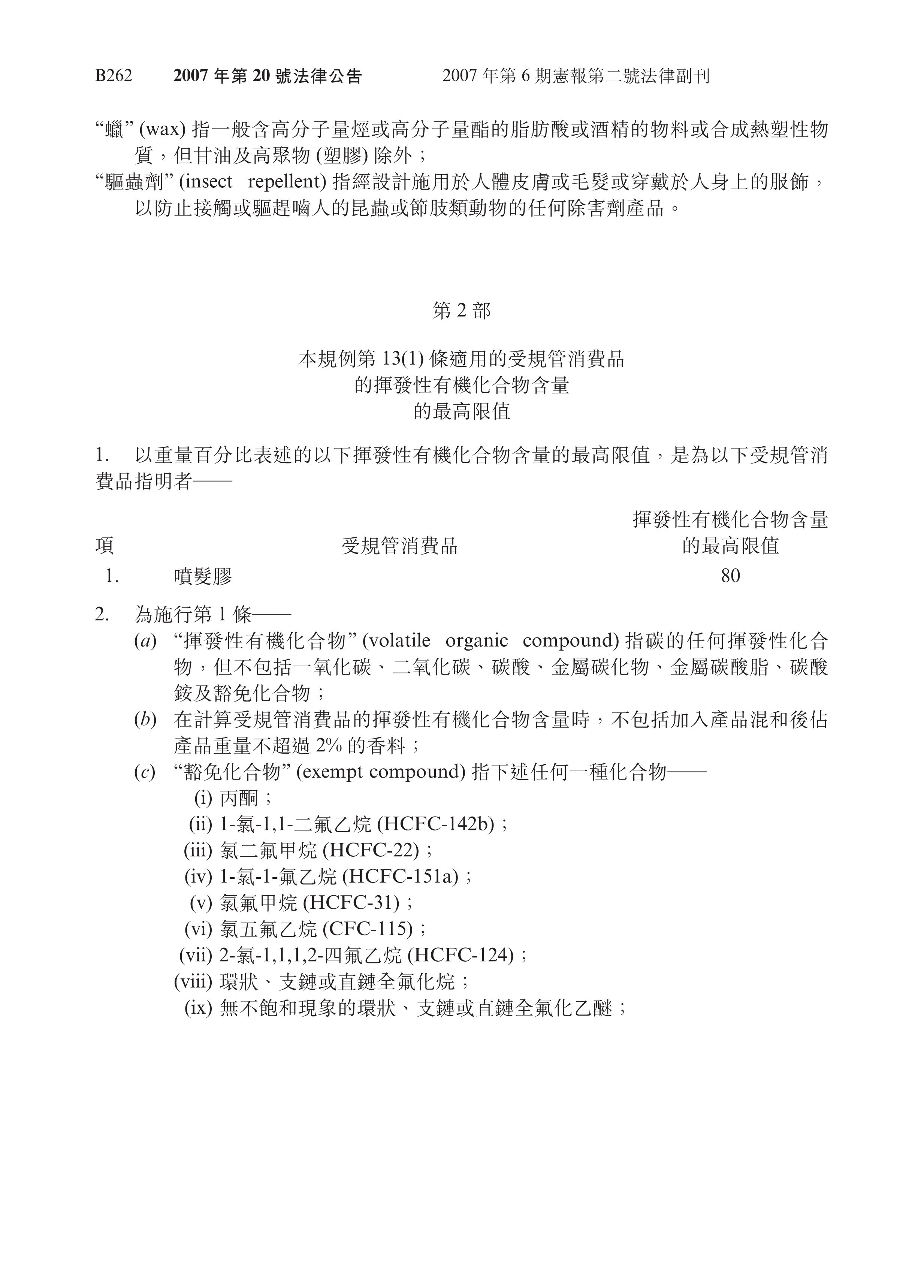
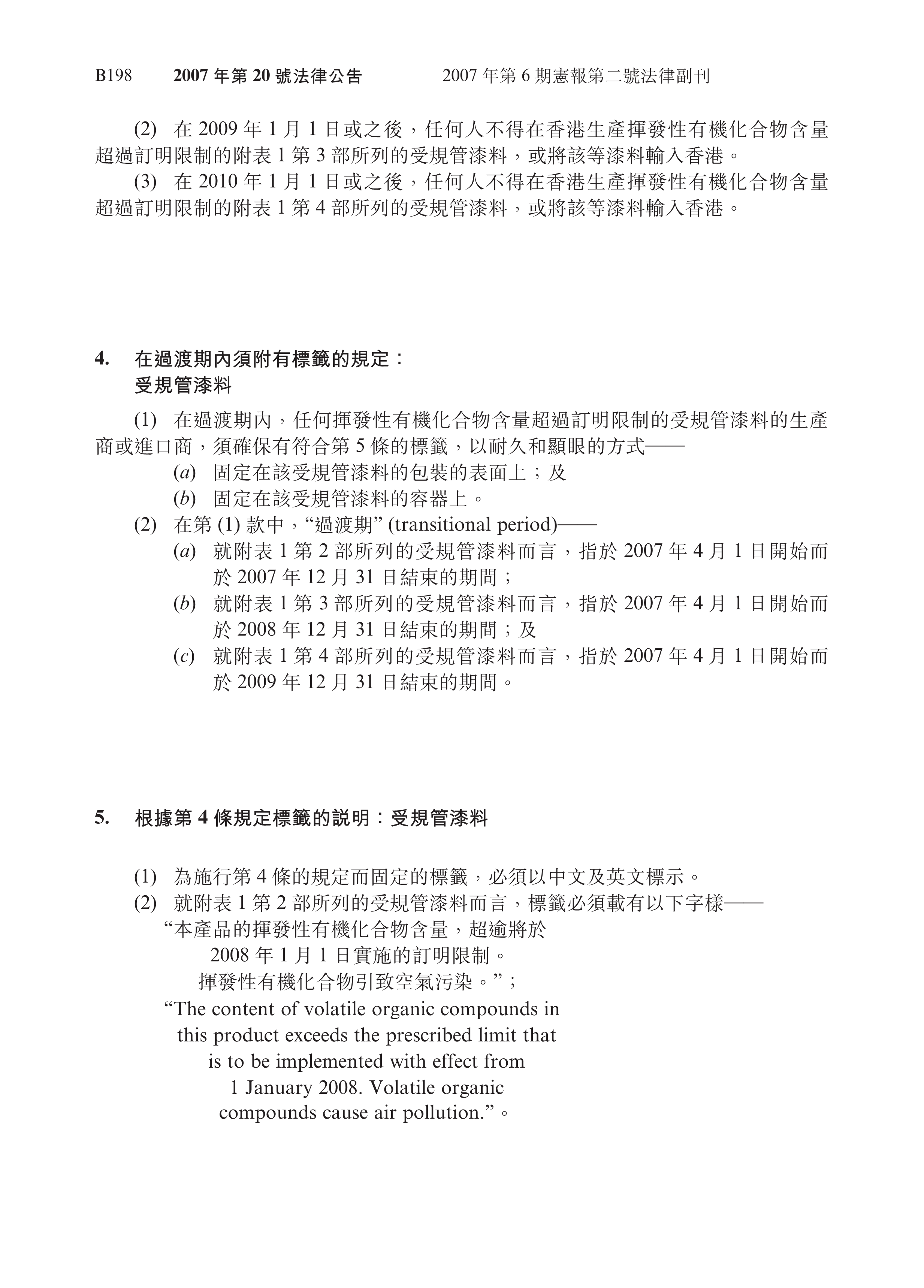
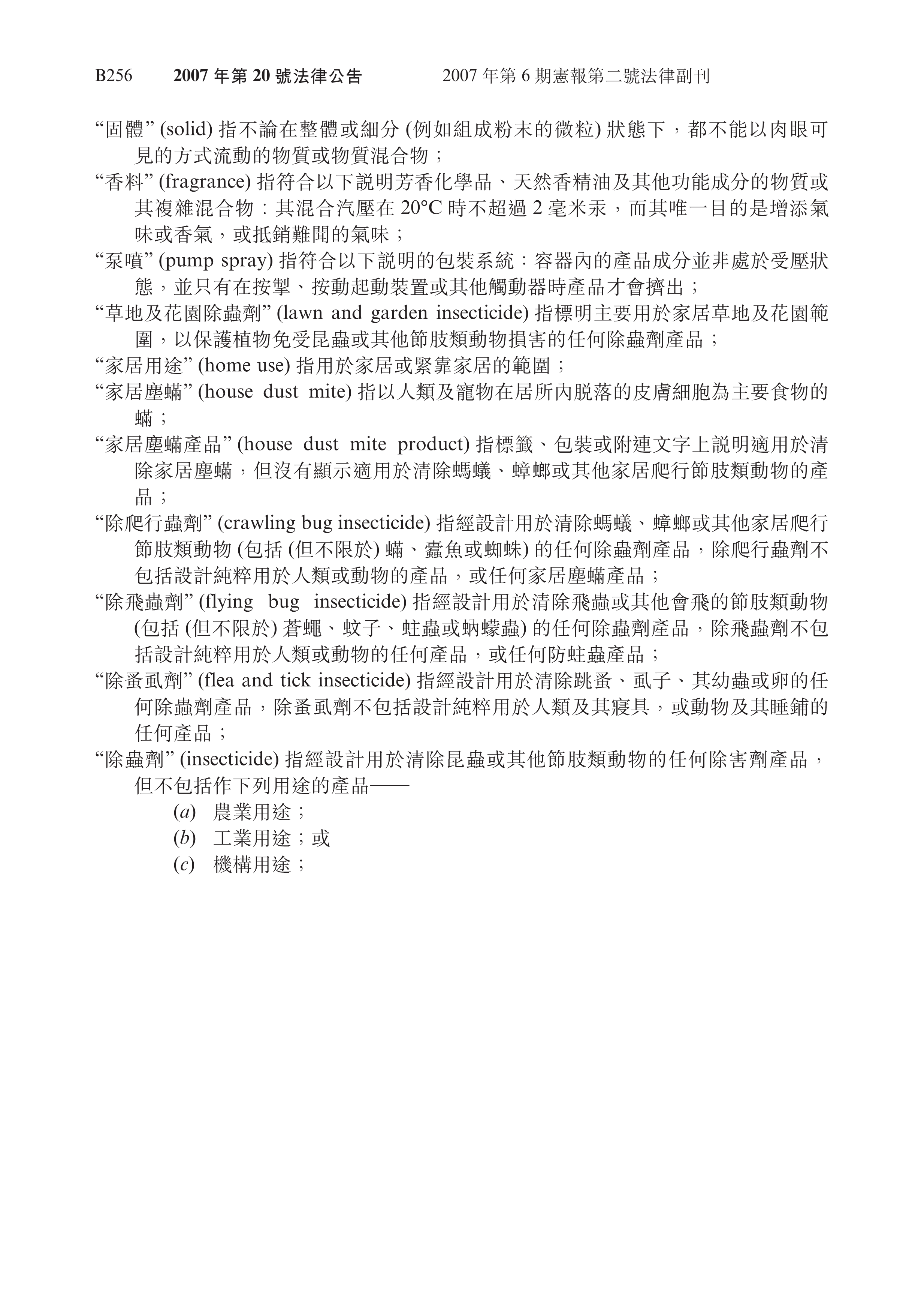
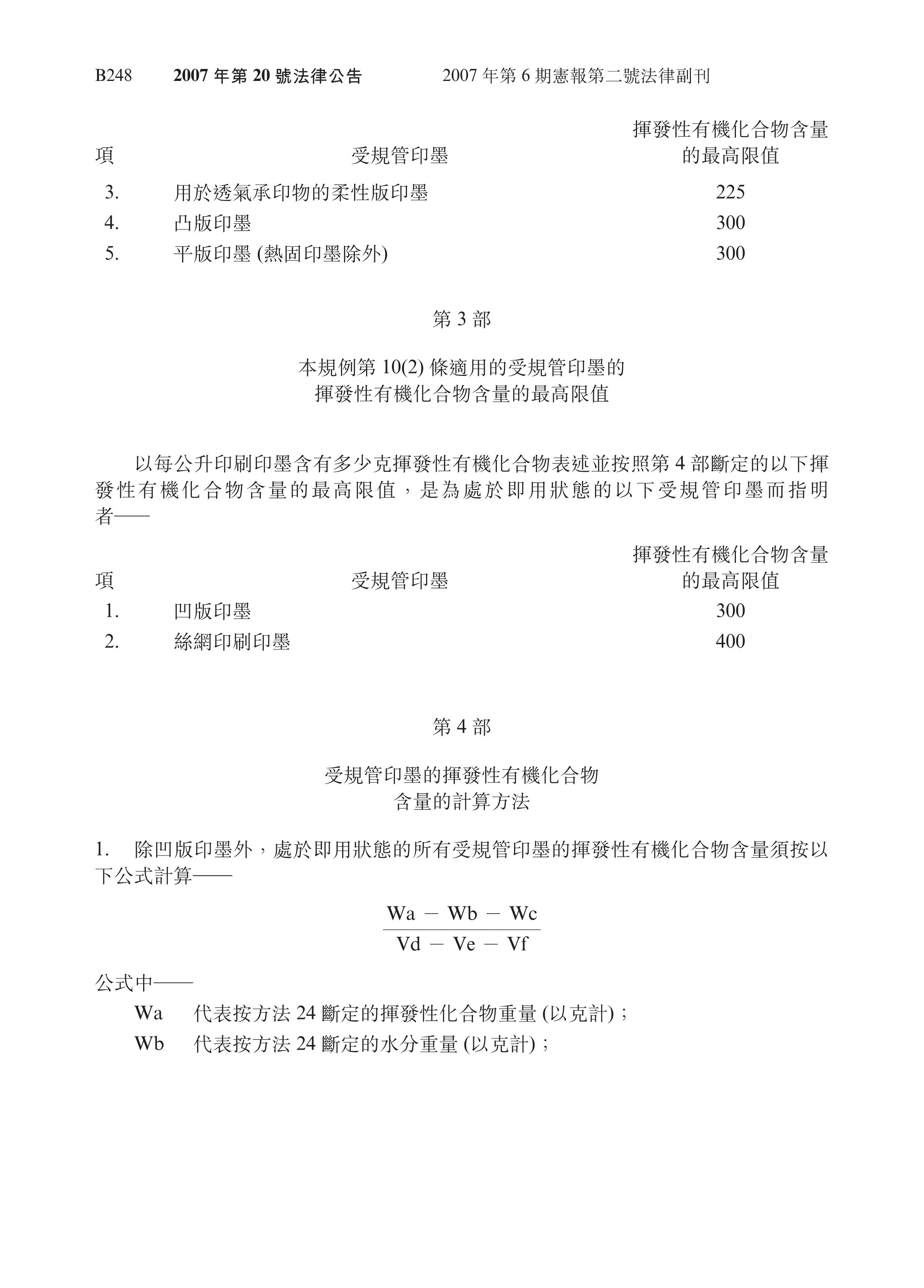
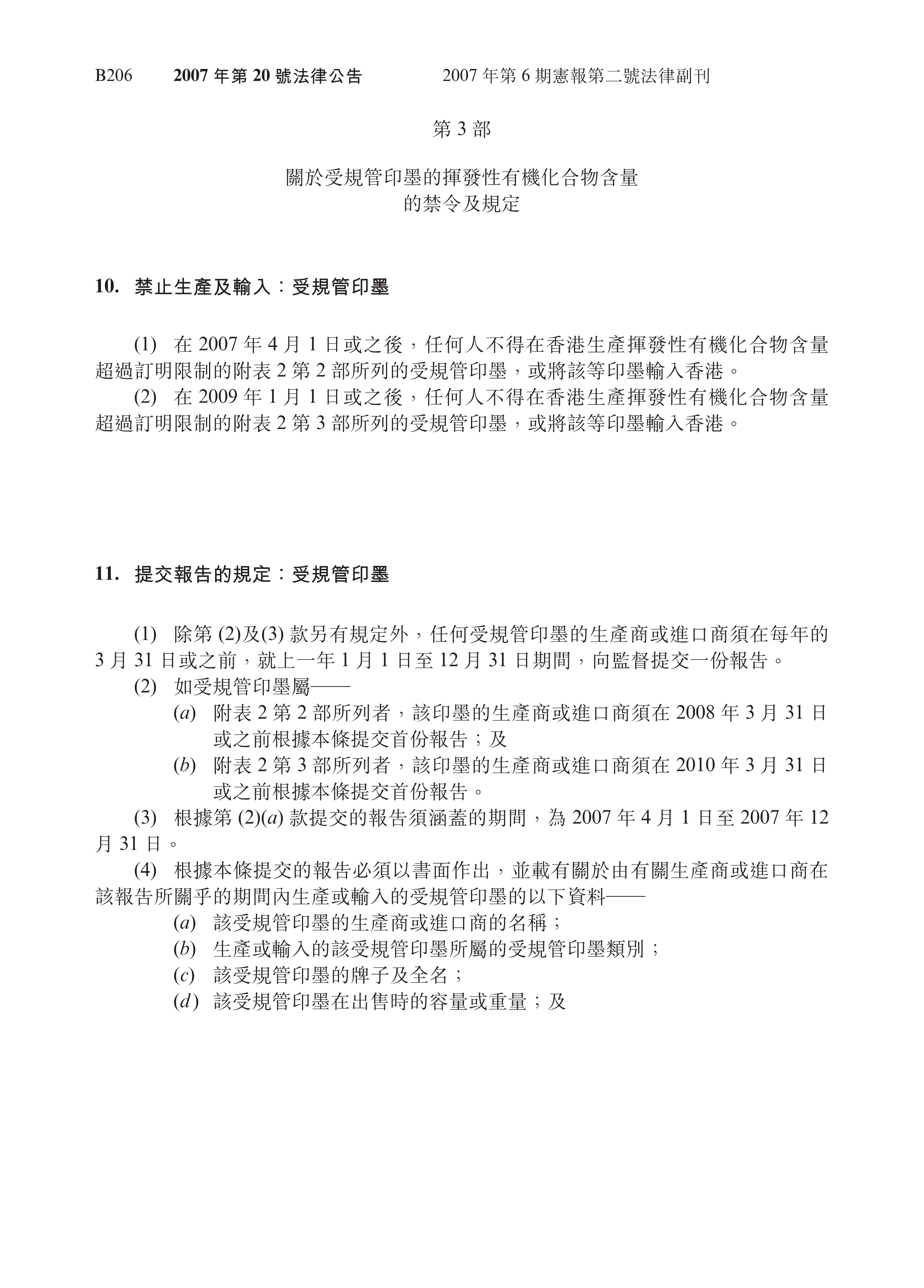
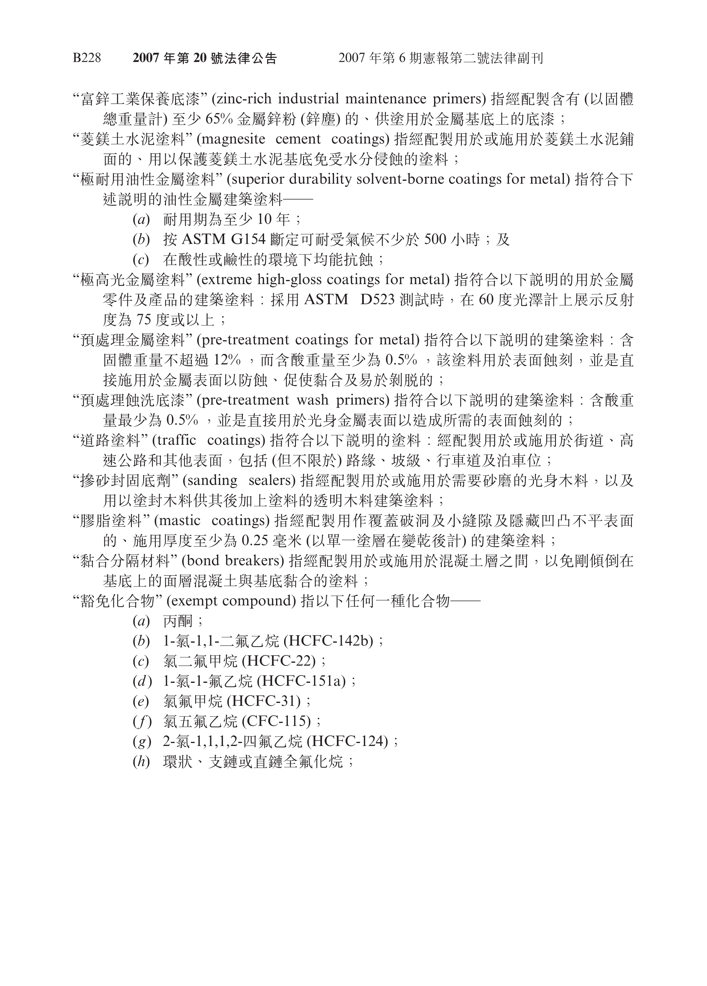
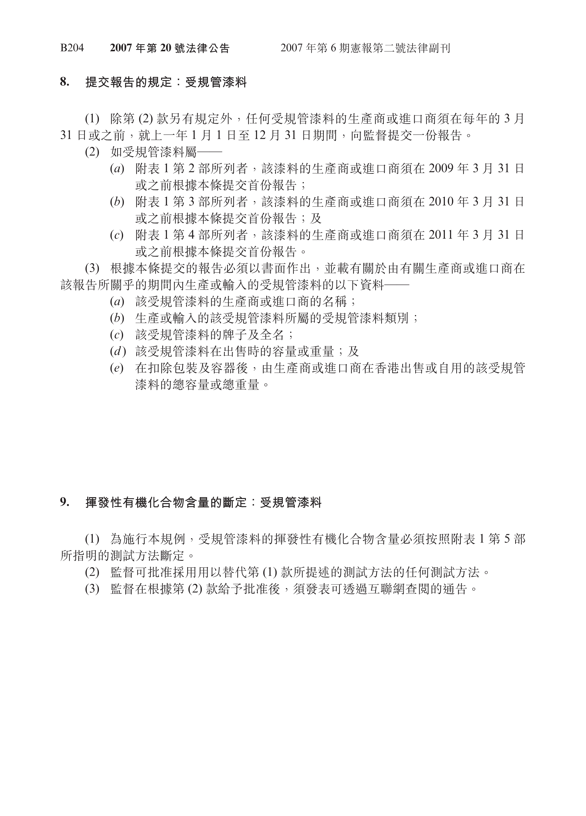
空气污染管制(挥发性有机物)规例

发布时间:2019-04-13
空气污染管制(挥发性有机物)规例
  • 文件分类:
     
    规范性文件
  • 文件编号:
     
    2007年第20號法律公告
  • 发布日期:
     
    2007-04-01
  • 实施日期:
     
    2007-04-01
  • 发布部门:
     
    香港特别行政区其它
  • 适用区域:
     
    香港特别行政区
  • 适用行业:
     
    所有行业


  • 前言
  • 由環境運輸及工務局局長經諮詢環境諮詢委員會後根據《空氣污染管制條例》(第 311 章)第 43 條訂立


上一篇:已经没有了!

友情链接 link

科学技术部住房和城乡建设部文化与旅游部生态环境部国家发展和委员会自然资源部水利部国家统计局工业和信息化贵州省生态环境厅

公司名称:贵州环天下环保有限公司【官网】 网址:www.gzhtxqy.com     http://59992.wangid.com 咨询电话:0851-85775084
地址:贵州省贵阳市南明区花果园财富广场7号楼33层3324号

备案号:黔ICP备2026002993号-1 网站直达号ID:59992   访问统计:  浏览总量267448次 /今日浏览8616次
建议(1024*768) IE8.0以上浏览器浏览本站 即时通管理  后台登录Powered by WangID 驰通集团  触屏版电脑版 本站已支持 IPV6

贵公网安备 52010202001813号

免责申明:本站点部分内容素材来源于互联网,如有侵权请联系站点负责人,我们将第一时间删除。