总机:0851-85775084 手机:13007869886 联系人:吴经理 邮箱:1241361997@qq.com 网址:www.gzhtxqy.com
http://59992.wangid.com
地址:贵州省贵阳市南明区花果园财富广场7号楼33层3324号
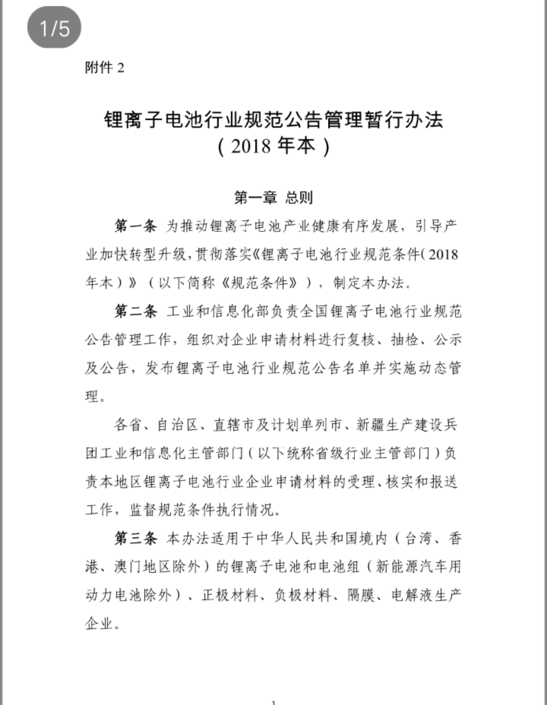
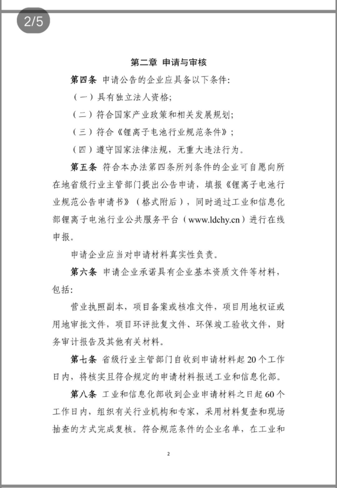
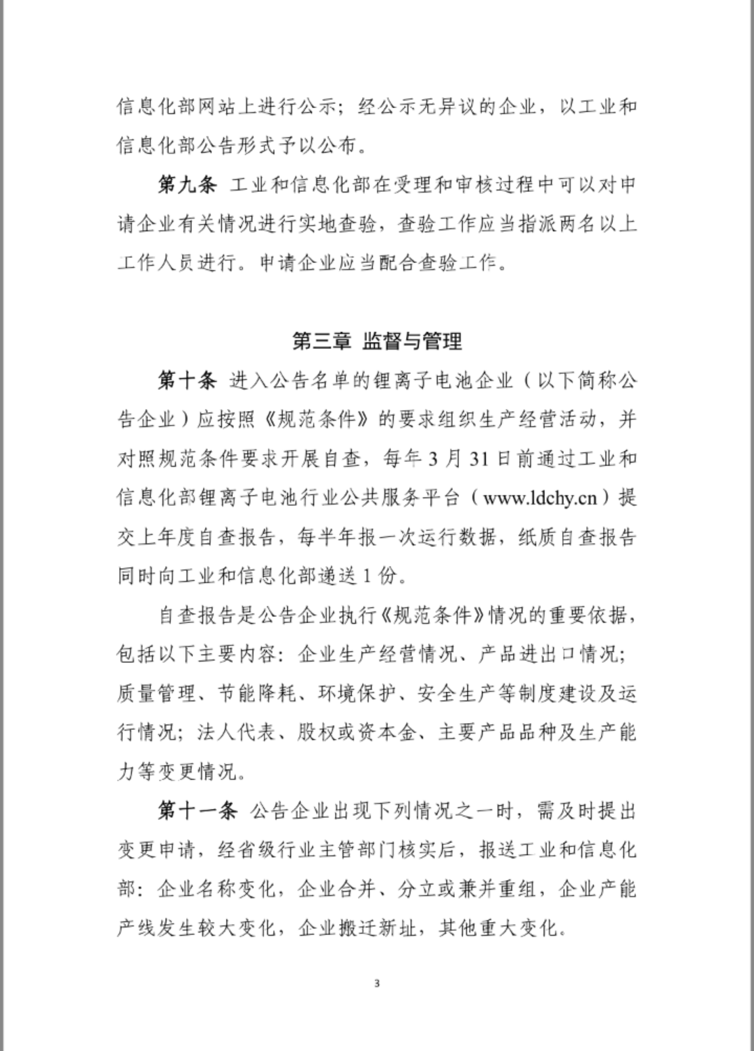
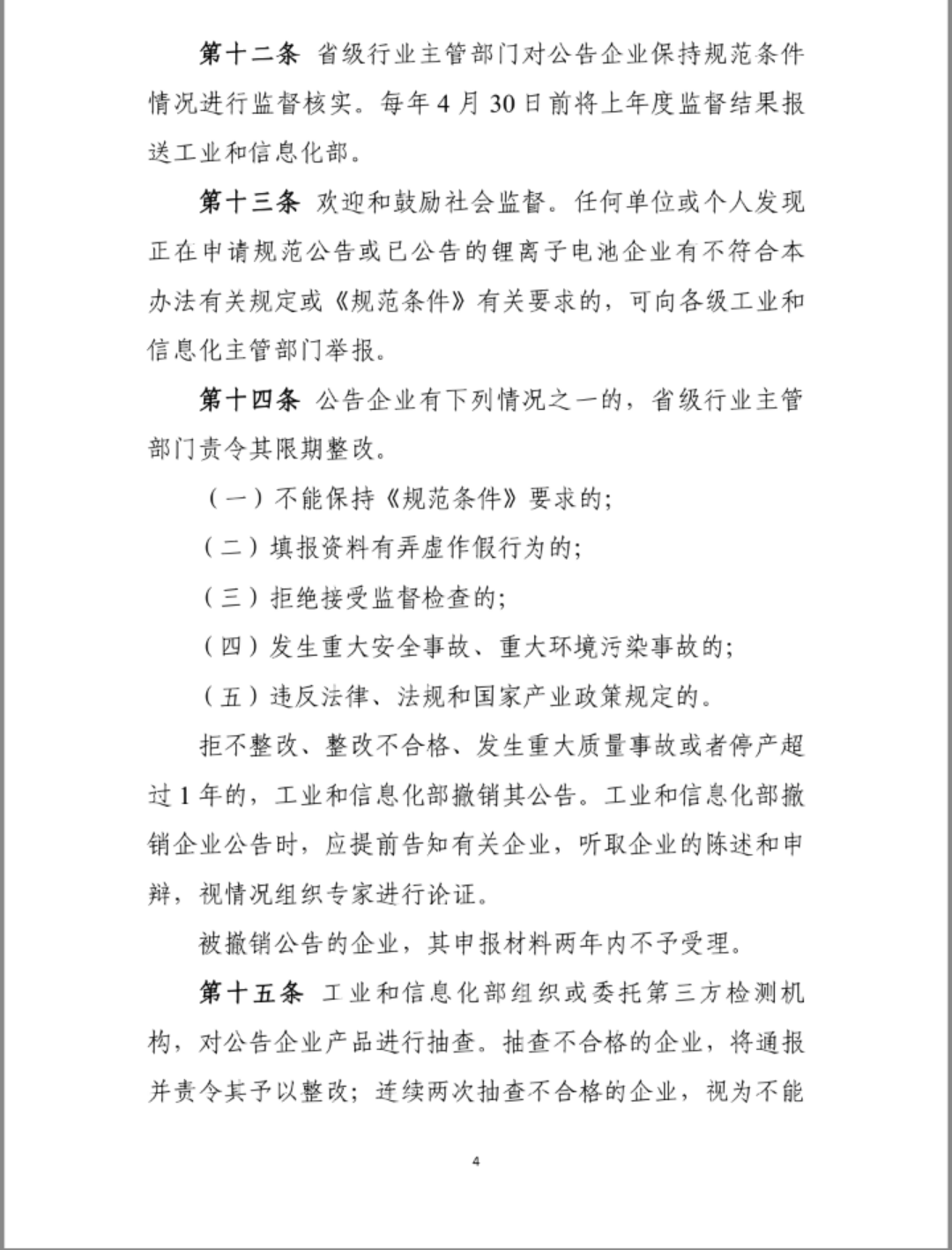
《锂离子电池行业规范条件(2018年本)》和《锂离子电池行业规范公告管理暂行办法(2018年本)》


《锂离子电池行业规范条件(2018年本)》和《锂离子电池行业规范公告管理暂行办法(2018年本)》
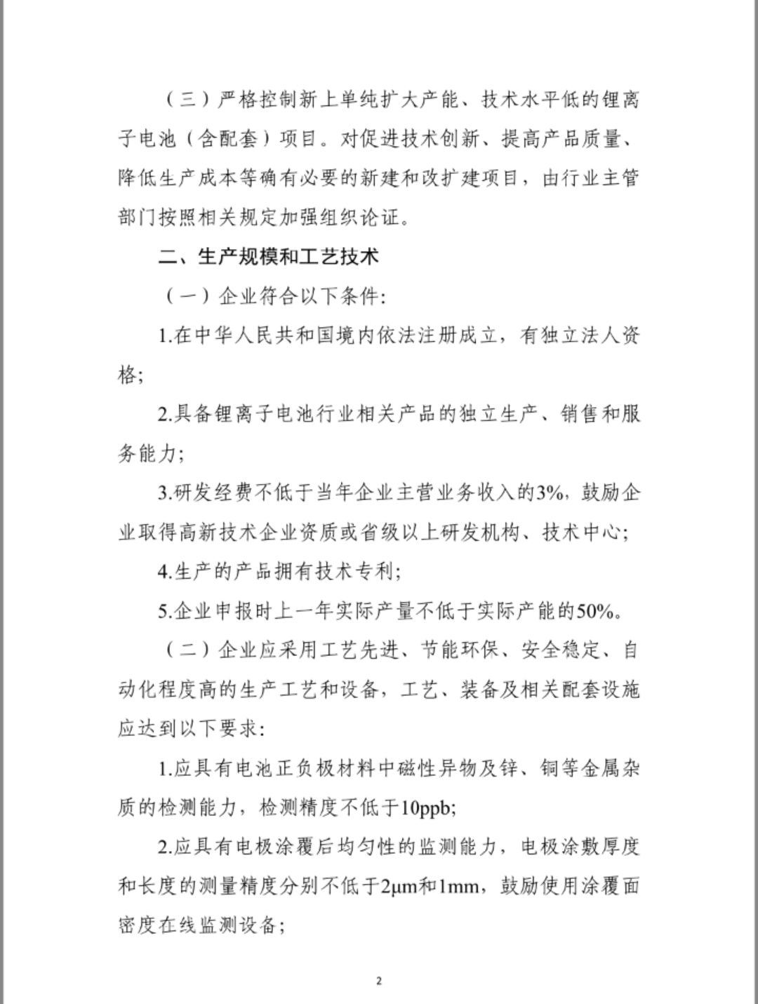
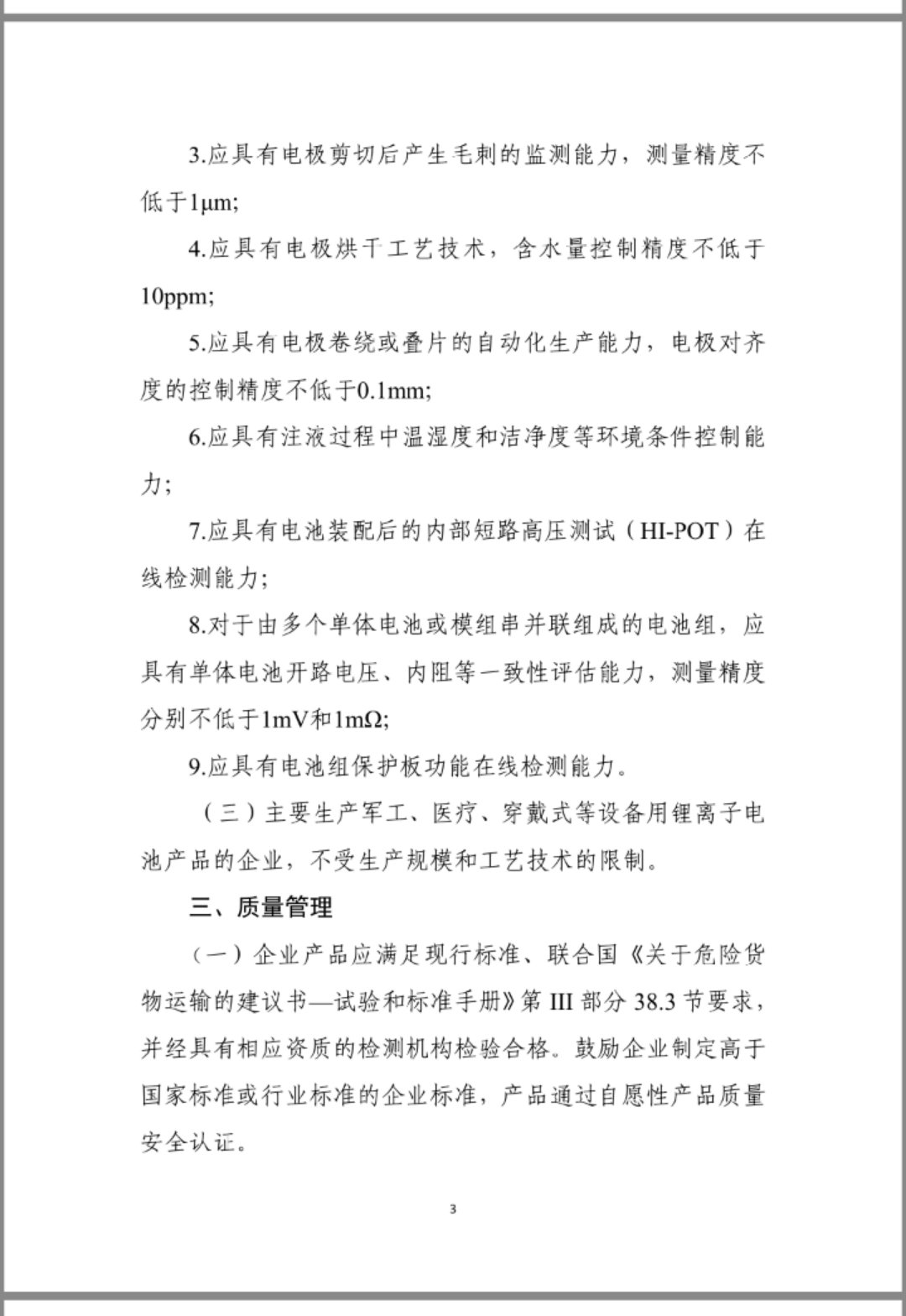
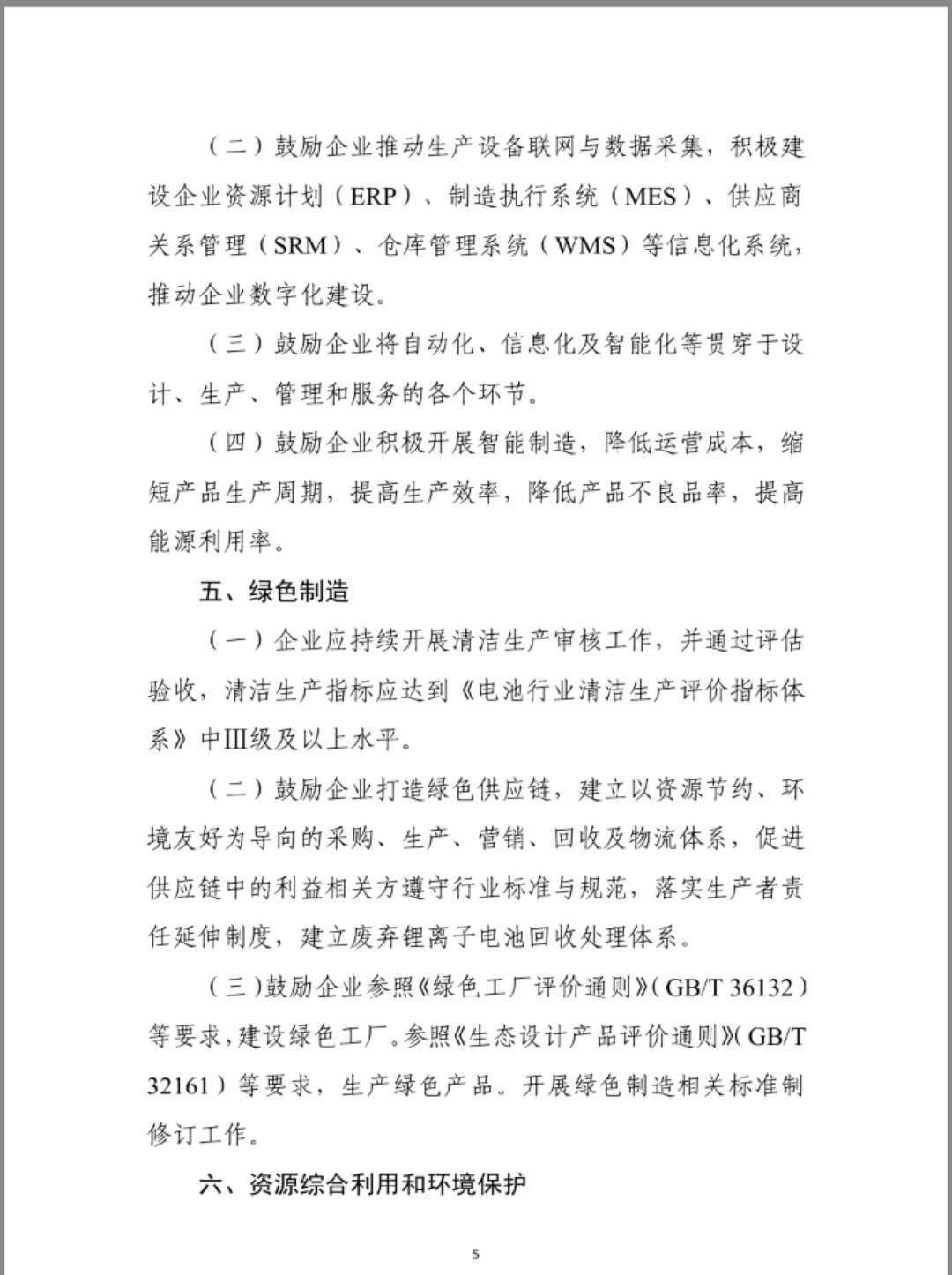
▎文件分类 其他部门发布的规范性文件
▎文件编号 2019年第5号
▎是否有效 有效
▎发布日期 2019-01-16
▎实施日期 2019-01-16
▎发布部门 工业和信息化部
▎适用行业 电气机械和器材制造业
▎适用区域 全国
▎前言
为进一步加强锂离子电池行业管理,推动产业加快转型升级,我部对《锂离子电池行业规范条件》和《锂离子电池行业规范公告管理暂行办法》进行了修订,形成《锂离子电池行业规范条件(2018年本)》和《锂离子电池行业规范公告管理暂行办法(2018年本)》。现予以公告。
附件:
1.锂离子电池行业规范条件(2018年本).pdf
2.锂离子电池行业规范公告管理暂行办法(2018年本).pdf
工业和信息化部
2019年1月16日















