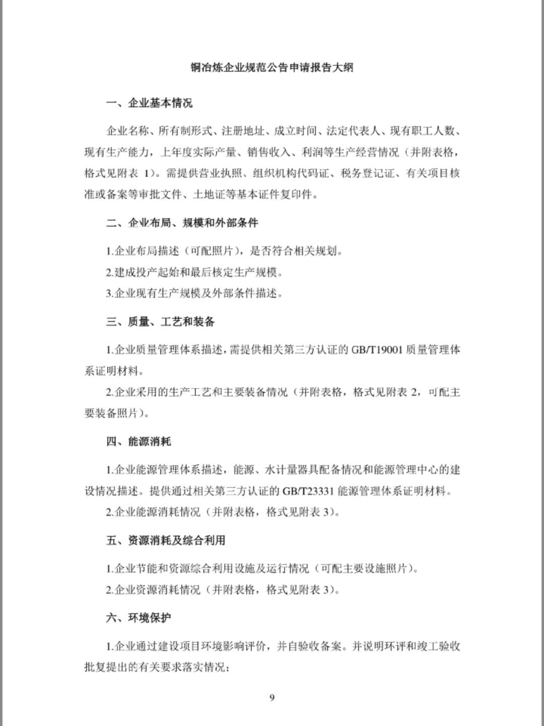
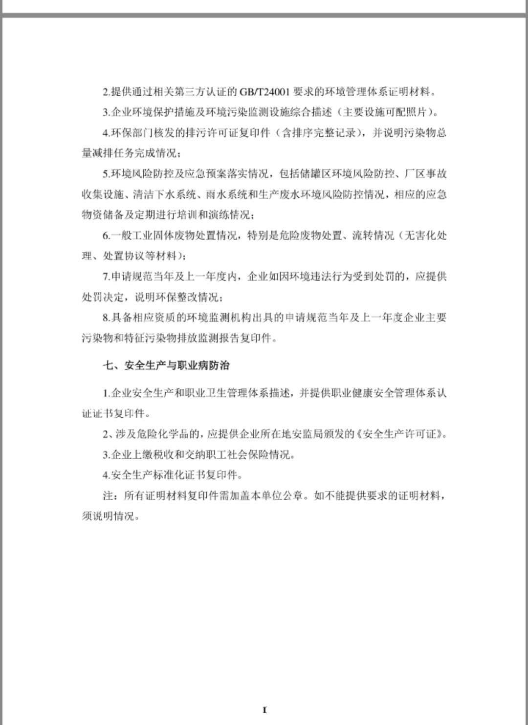
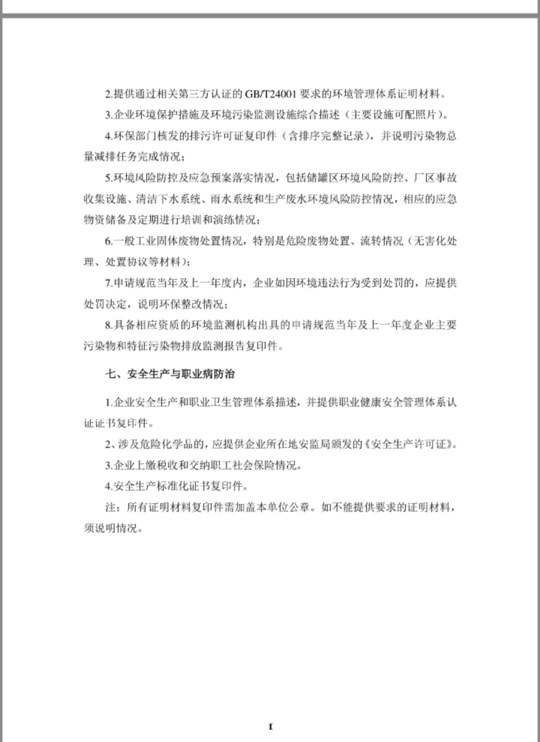
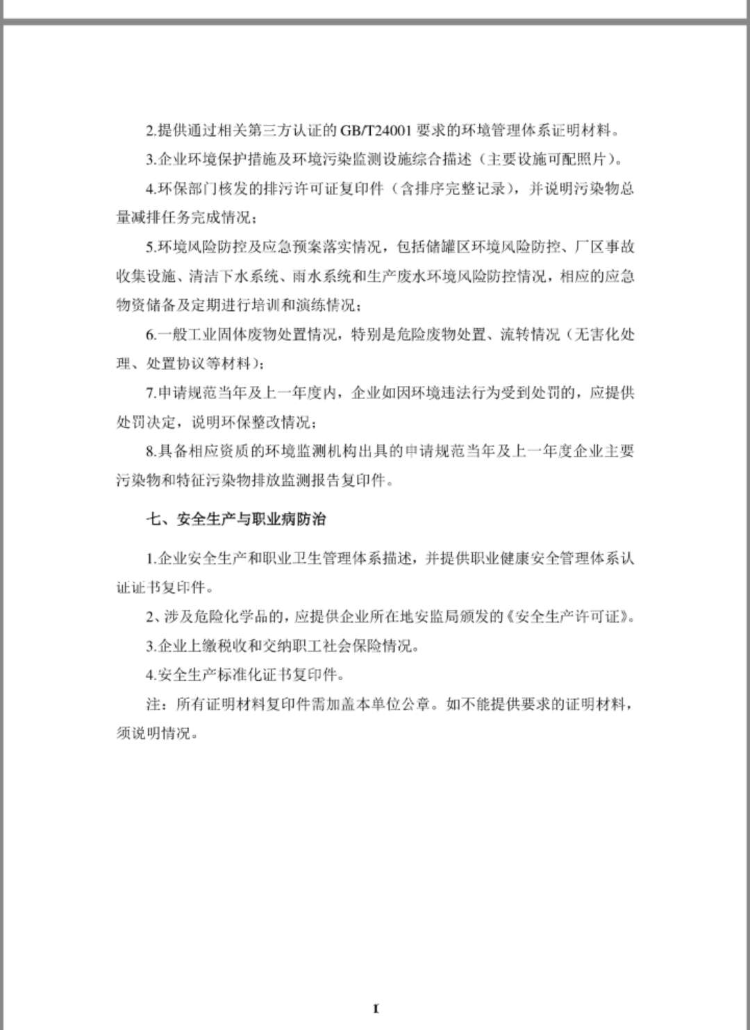
总机:0851-85775084 手机:13007869886 联系人:吴经理 邮箱:1241361997@qq.com 网址:www.gzhtxqy.com
http://59992.wangid.com
地址:贵州省贵阳市南明区花果园财富广场7号楼33层3324号
铜冶炼行业规范条件(征求意见稿)


铜冶炼行业规范条件(征求意见稿)
▎文件分类 其他部门发布的规范性文件
▎文件编号 无
▎是否有效 征求意见稿
▎发布日期 2019-02-25
▎实施日期 无
▎发布部门 工业和信息化部
▎适用行业 有色金属冶炼和压延加工业
▎适用区域 全国
▎前言
为进一步加快铜产业转型升级,促进铜冶炼行业技术进步,推动铜冶炼行业高质量发展,我们对《铜冶炼行业规范条件(2014)》进行了修订,编制了《铜冶炼行业规范条件(征求意见稿)》,现公开征求意见。若有意见或建议,请于2019年3月24日前通过书面或电子邮件反馈工业和信息化部原材料工业司。
感谢对我们工作的支持。
地 址:北京市西城区西长安街13号
邮 编:100804
联系电话:010-68205560/68205574(带传真)
电子邮箱:yousechu@126.com
附件:铜冶炼行业规范条件(征求意见稿).doc
工业和信息化部原材料工业司
2019年2月25日























