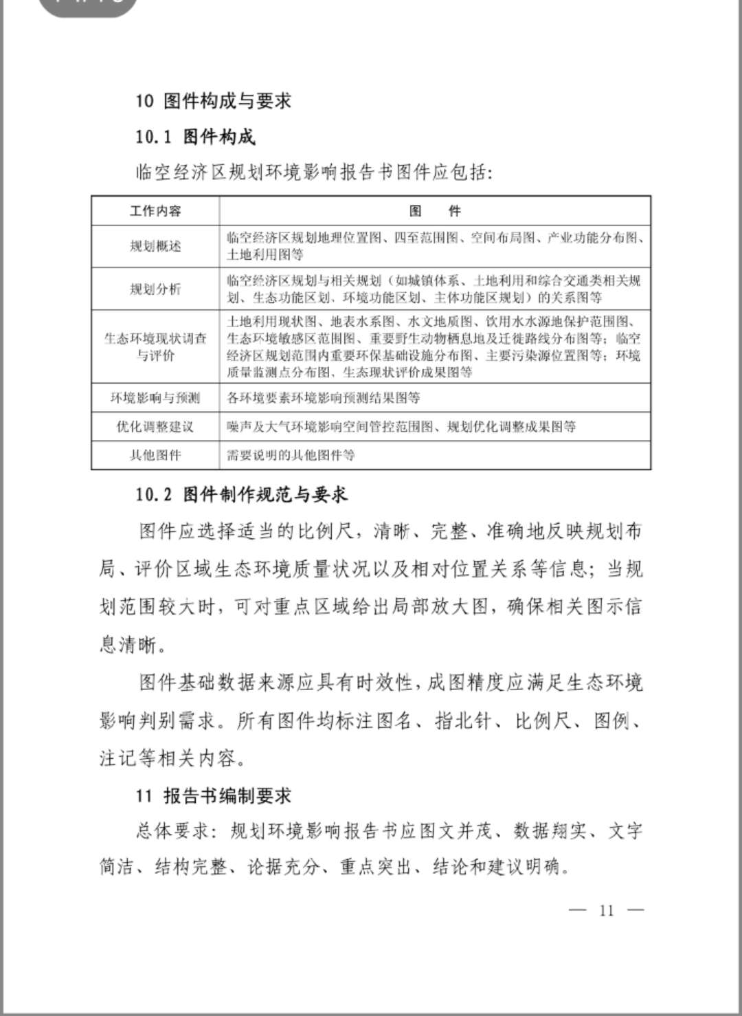
总机:0851-85775084 手机:13007869886 联系人:吴经理 邮箱:1241361997@qq.com 网址:www.gzhtxqy.com
http://59992.wangid.com
地址:贵州省贵阳市南明区花果园财富广场7号楼33层3324号
临空经济区规划环境影响评价技术要点(试行)


临空经济区规划环境影响评价技术要点(试行)
▎文件分类 环境影响评价相关法律法规
▎文件编号 环办环评[2019]15号
▎是否有效 有效
▎发布日期 2019-02-27
▎实施日期 2019-02-27
▎发布部门 生态环境部
▎适用行业 所有行业
▎适用区域 全国
▎前言
各省、自治区、直辖市生态环境厅(局),新疆生产建设兵团环境保护局,各相关单位:
为贯彻落实《规划环境影响评价条例》,规范和指导临空经济区规划环境影响评价工作,促进临空经济区与生态环境保护协调可持续发展,我部组织制定了《临空经济区规划环境影响评价技术要点(试行)》。现印发给你们,请参考执行。
生态环境部办公厅
2019年2月27日


















