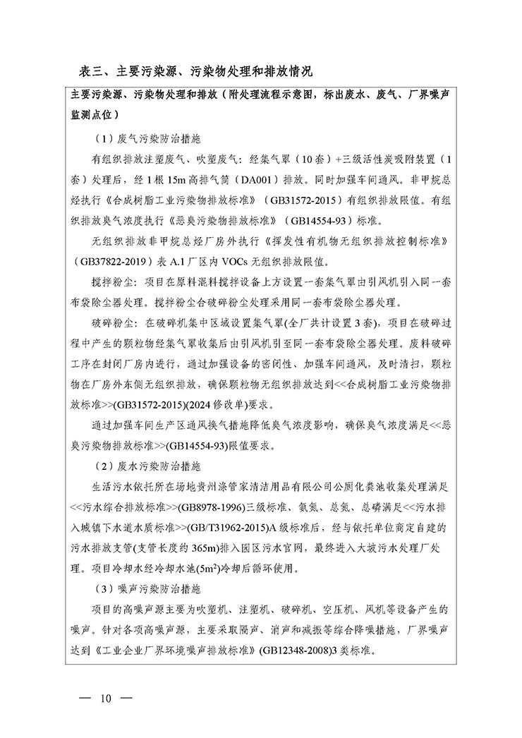
总机:0851-85775084 手机:13007869886 联系人:吴经理 邮箱:1241361997@qq.com 网址:www.gzhtxqy.com
http://59992.wangid.com
地址:贵州省贵阳市南明区花果园财富广场7号楼33层3324号


根据《国务院关于修改<建设项目竣工环境保护管理条例>的决定》(国务院令第682号),以及环保部《关于发布<建设项目竣工环境保护保护验收暂行办法>的公告》(国环规环评[2017]4号),现将《贵州鸿旺塑料制品有限公司塑料制品项目竣工环境保护竣工环境保护验收监测报告》公示如下:
项目名称:贵州鸿旺塑料制品有限公司塑料制品项目
建设单位:贵州鸿旺塑料制品有限公司
公示内容:验收调查报告,验收意见
公示时间:2026年3月12日-2026年4月9日
公示期间:对上述公示内容如有异议,请以书面形式反馈,个人须署真实姓名,单位须加盖公章
联系人:邓将来;联系电话:13268875777
验收报告公开载体:网络公示,网址:
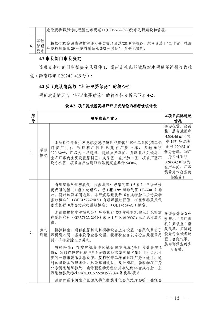
根据《国务院关于修改<建设项目竣工环境保护管理条例>的决定》(国务院令第682号),以及环保部《关于发布<建设项目竣工环境保护保护验收暂行办法>的公告》(国环规环评[2017]4号),现将《贵州鸿旺塑料制品有限公司塑料制品项目竣工环境保护竣工环境保护验收监测报告》公示如下:
项目名称:贵州鸿旺塑料制品有限公司塑料制品项目
建设单位:贵州鸿旺塑料制品有限公司
公示内容:验收调查报告,验收意见
公示时间:2026年3月12日-2026年4月9日
公示期间:对上述公示内容如有异议,请以书面形式反馈,个人须署真实姓名,单位须加盖公章
联系人:邓将来;联系电话:13268875777
验收报告公开载体:网络公示,网址:www.gzhtxqy.com











































公司名称:贵州环天下环保有限公司【官网】 网址:www.gzhtxqy.com http://59992.wangid.com 咨询电话:0851-85775084 地址:贵州省贵阳市南明区花果园财富广场7号楼33层3324号
备案号:
黔ICP备2026002993号-1 网站直达号ID:59992 访问统计: 浏览总量267644次 /今日浏览8812次 建议(1024*768) IE8.0以上浏览器浏览本站 即时通管理 后台登录Powered by WangID 驰通集团 触屏版丨电脑版 本站已支持 IPV6

