总机:0851-85775084 手机:13007869886 联系人:吴经理 邮箱:1241361997@qq.com 网址:www.gzhtxqy.com
http://59992.wangid.com
地址:贵州省贵阳市南明区花果园财富广场7号楼33层3324号


土壤环境质量建设用地土壤污染风险管控标准(试行)
▎文件分类 环境质量标准
▎文件编号 GB36600-2018
▎是否有效 有效
▎发布日期 2018-06-22
▎实施日期 2018-08-01
▎发布部门 生态环境部、国家市场监督管理总局
▎适用行业 所有行业
▎适用区域 全国
▎前言
为贯彻落实《中华人民共和国环境保护法》,加强建设用地土壤环境监管,管控污染地块对人体健康的风险,保障人居环境安全,制定本标准。
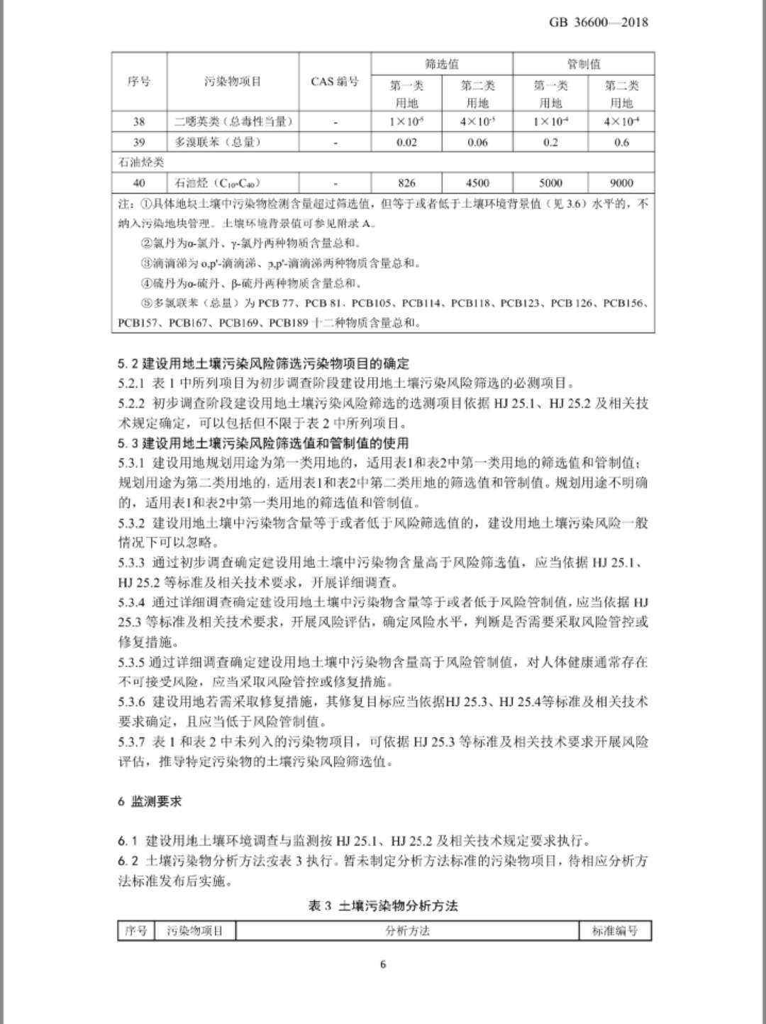
本标准规定了保护人体健康的建设用地土壤污染风险筛选值和管制值,以及监测、实施与监督要求。
本标准为首次发布。
以下标准为配套本标准的建设用地土壤环境调查、监测、评估和修复系列标准:
HJ 25.1 场地环境调查技术导则
HJ 25.2 场地环境监测技术导则
HJ 25.3 污染场地风险评估技术导则
HJ 25.4 污染场地土壤修复技术导则
自本标准实施之日起,《展览会用地土壤环境质量评价标准(暂行)》(HJ 350-2007)废止。
本标准由生态环境部土壤环境管理司、科技标准司组织制订。
本标准主要起草单位:生态环境部南京环境科学研究所、中国环境科学研究院。
本标准生态环境部 2018 年 5 月 17 日批准。
本标准自 2018 年 8 月 1 日起实施。
本标准由生态环境部解释。
▎适用范围
本标准规定了保护人体健康的建设用地土壤污染风险筛选值和管制值,以及监测、实施与监督要求。
本标准适用于建设用地土壤污染风险筛查和风险管制。



















